Phone
(07) 5535 8942
Home
Checklist
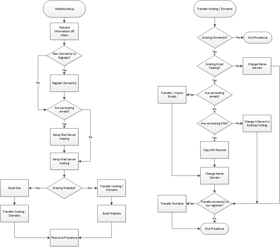
Project Procedures
Request Information
Register Domains
Transfer Domains
Setup Hosting
Transfer Emails
Setup a New Client
Change Name Servers / DNS
Website and Database Setup
Copying the Database for a Duplicate Site
Post-Live Setup
Other Procedures
Archive & Remove Hosting
Add Fonts